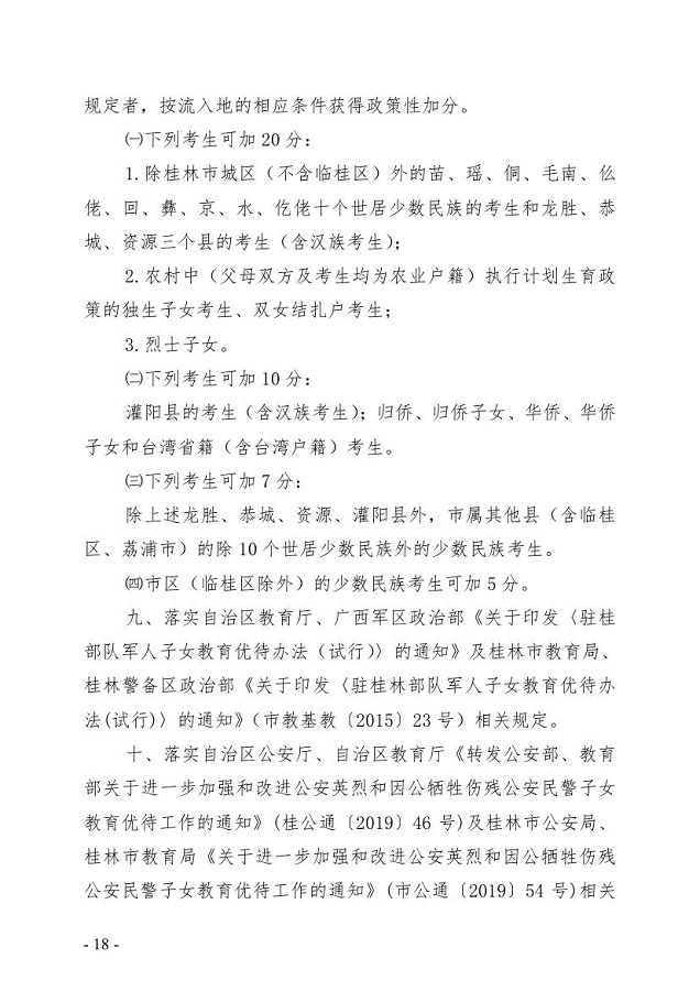
微信
|
简体版
|
繁体版
支持IPv6
无障碍
首页
政务公开
重点领域
教育动态
便民服务
网民互动
网上办事
26784677
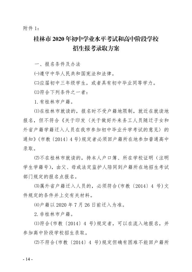
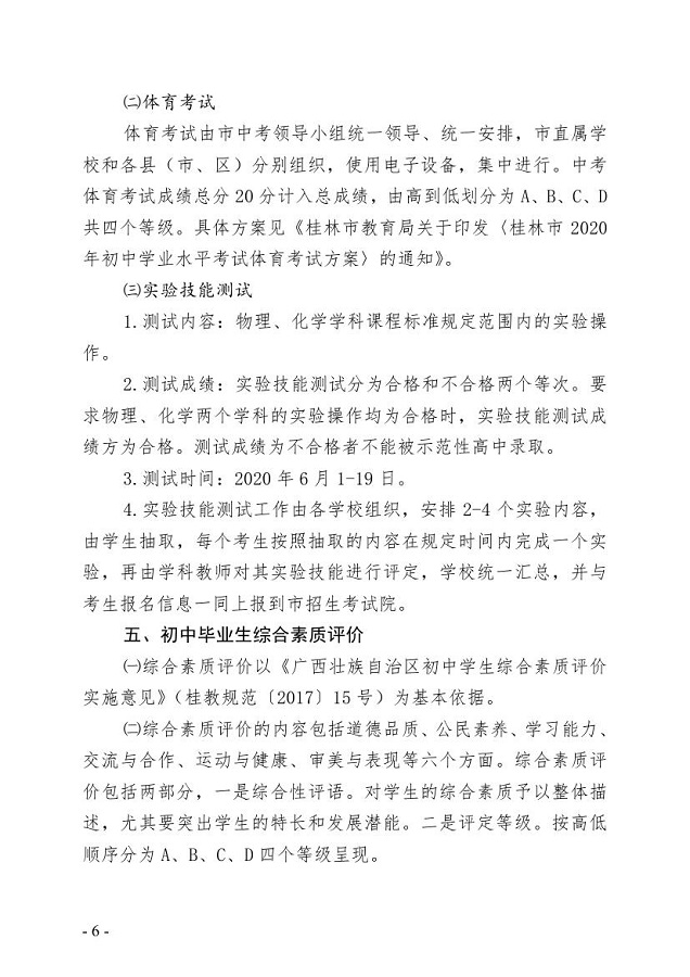
市教【2020】3号 关于印发《桂林市2020年初中学业水平考试与高中阶段学校招生工作方案》的通知
20
桂林市教育局
桂林市教育局
2020-06-09
245473
初中入学转学升学
当前位置:
首页
>
便民服务
>
初中教育
>
初中入学转学升学
市教【2020】3号 关于印发《桂林市2020年初中学业水平考试与高中阶段学校招生工作方案》的通知
2020-06-09 15:23 来源:桂林市教育局 作者:桂林市教育局
我要收藏
公共资源调用站点
文章分享
分享
微信
头条
微博
空间
qq
【字体:
大
中
小
】
打印
文件下载:
关联文件: