微信
|
简体版
|
繁体版
支持IPv6
无障碍
首页
政务公开
重点领域
教育动态
便民服务
网民互动
网上办事
26784020
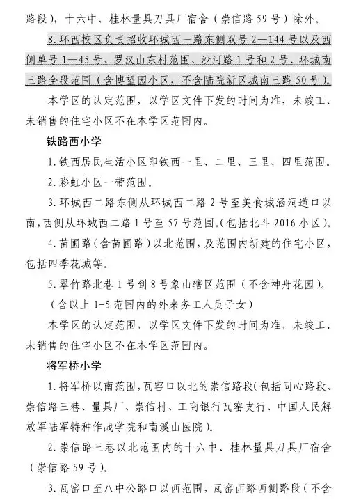
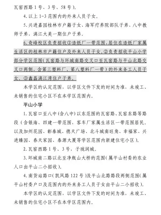
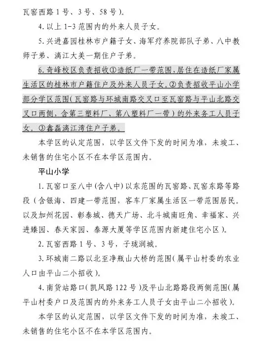
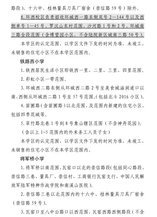
关于调整象山区公办小学服务区范围的通知
20
象山区教育局
象山区教育局
2019-06-11
245464
招生片区划分
当前位置:
首页
>
便民服务
>
初中教育
>
招生片区划分
关于调整象山区公办小学服务区范围的通知
2019-06-11 11:56 来源:象山区教育局 作者:象山区教育局
我要收藏
公共资源调用站点
文章分享
分享
微信
头条
微博
空间
qq
【字体:
大
中
小
】
打印
01
02
03
04
05
06
07
08
09
文件下载:
关联文件: