2019年桂林市区公办初中分流招生方案
2019-06-12 11:11
来源:桂林市教育局
作者:桂林市教育局
我要收藏
公共资源调用站点
文章分享
【字体:
大 中 小】
打印

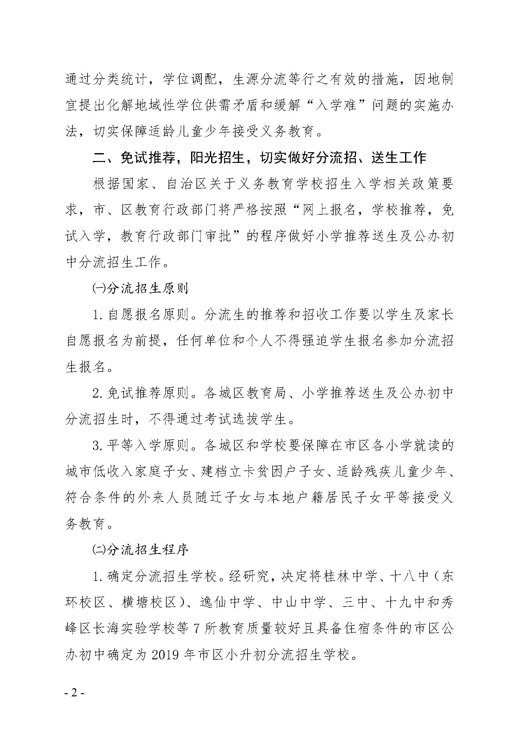
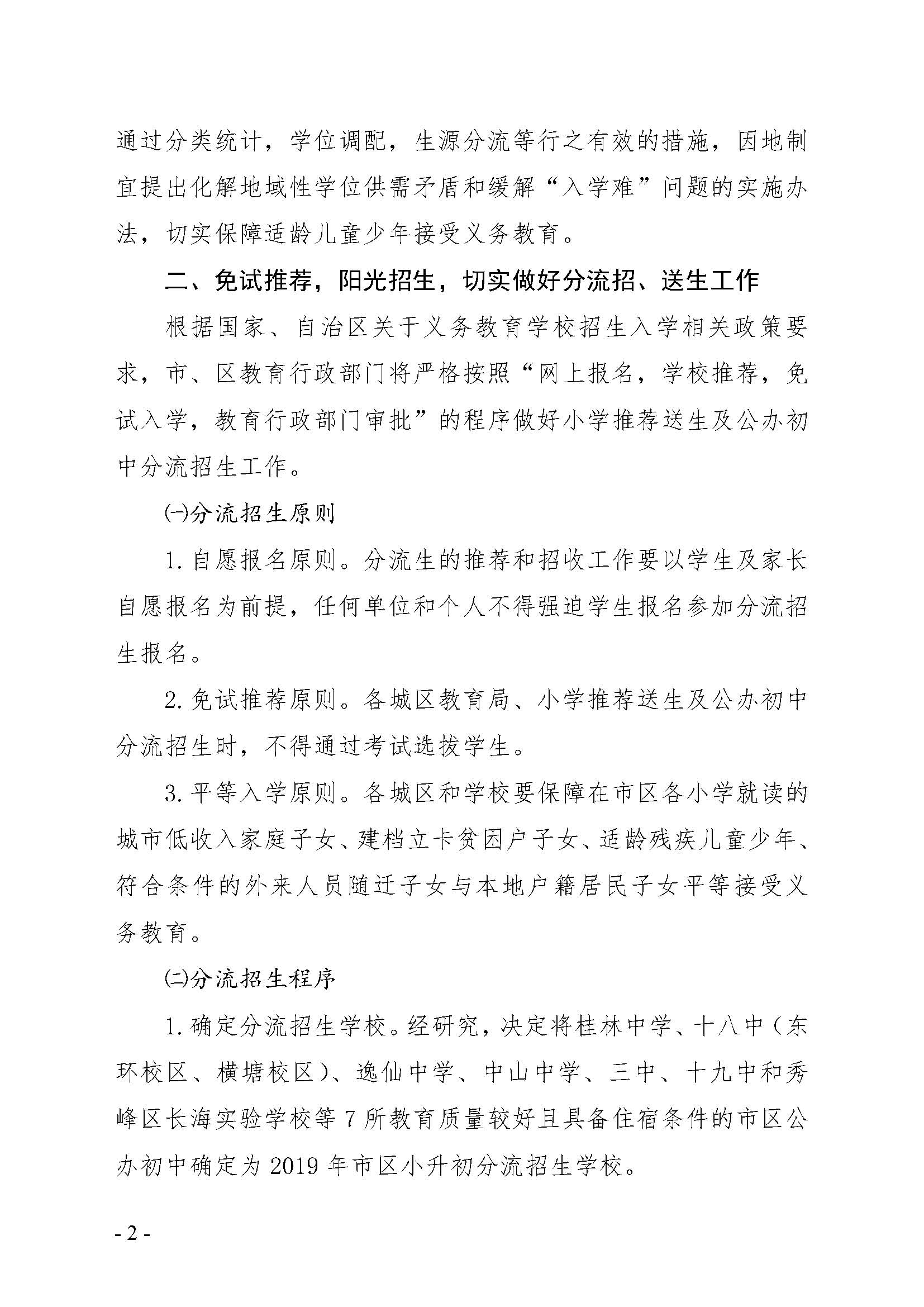
关于做好2019年市区公办初中分流招生工作的通知_页面_1

关于做好2019年市区公办初中分流招生工作的通知_页面_2

关于做好2019年市区公办初中分流招生工作的通知_页面_3

关于做好2019年市区公办初中分流招生工作的通知_页面_4

关于做好2019年市区公办初中分流招生工作的通知_页面_5

关于做好2019年市区公办初中分流招生工作的通知_页面_6

关于做好2019年市区公办初中分流招生工作的通知_页面_7

关于做好2019年市区公办初中分流招生工作的通知_页面_8