微信
|
简体版
|
繁体版
支持IPv6
无障碍
首页
政务公开
重点领域
教育动态
便民服务
网民互动
网上办事
26888769
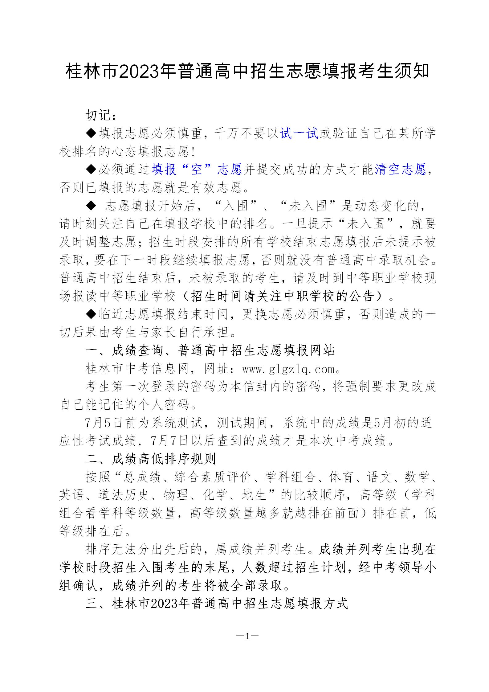
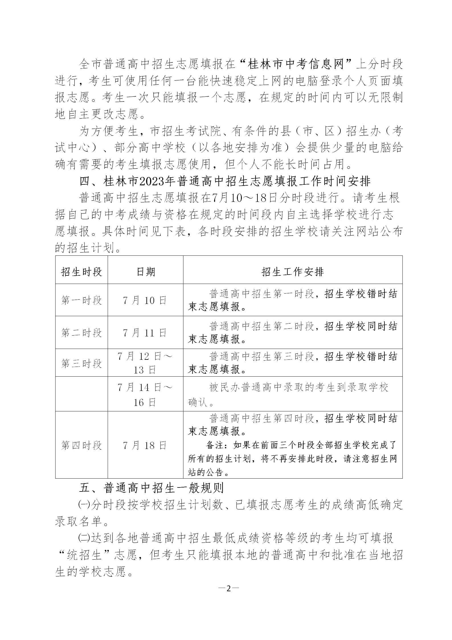
桂林市2023年普通高中招生志愿填报考生须知
20
桂林市招生考试院
桂林市招生考试院
2023-07-07
245469
中招考试相关
当前位置:
首页
>
便民服务
>
初中教育
>
中招考试相关
桂林市2023年普通高中招生志愿填报考生须知
2023-07-07 14:00 来源:桂林市招生考试院 作者:桂林市招生考试院
我要收藏
公共资源调用站点
文章分享
分享
微信
头条
微博
空间
qq
【字体:
大
中
小
】
打印
文件下载:
关联文件: