微信
|
简体版
|
繁体版
支持IPv6
无障碍
首页
政务公开
重点领域
教育动态
便民服务
网民互动
网上办事
26968002
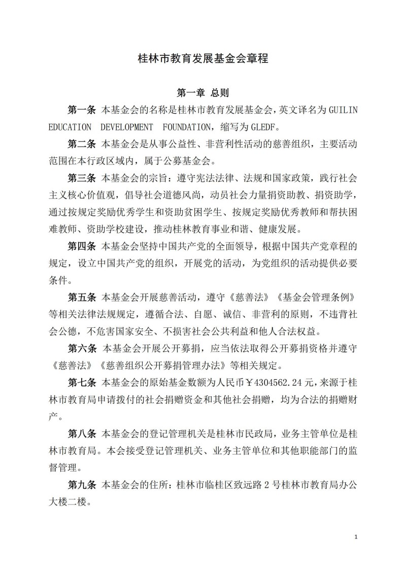
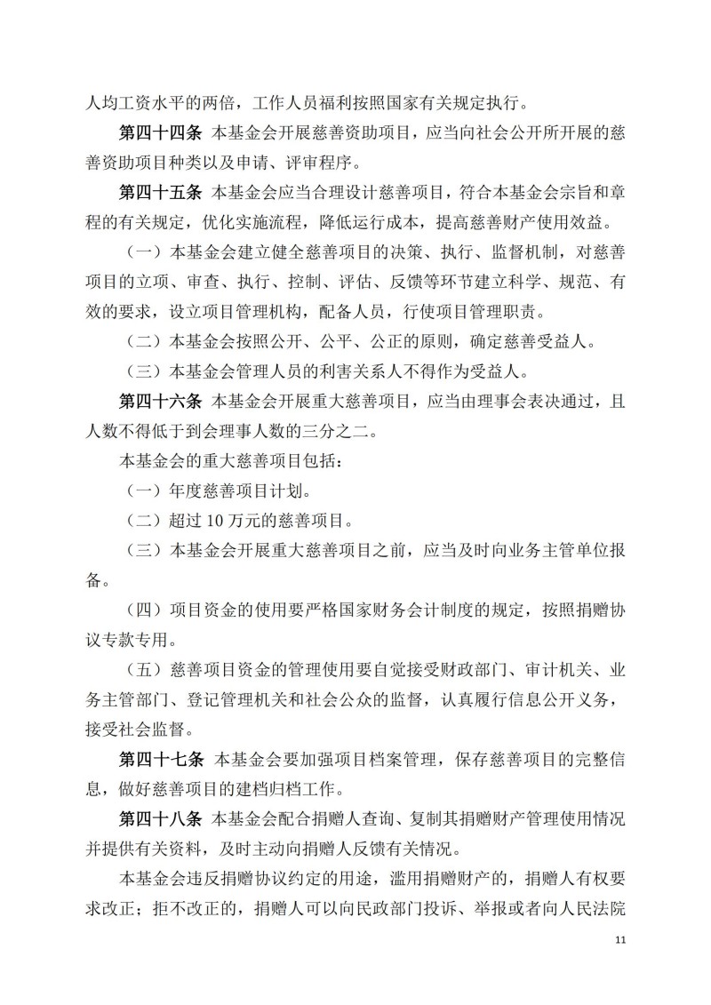
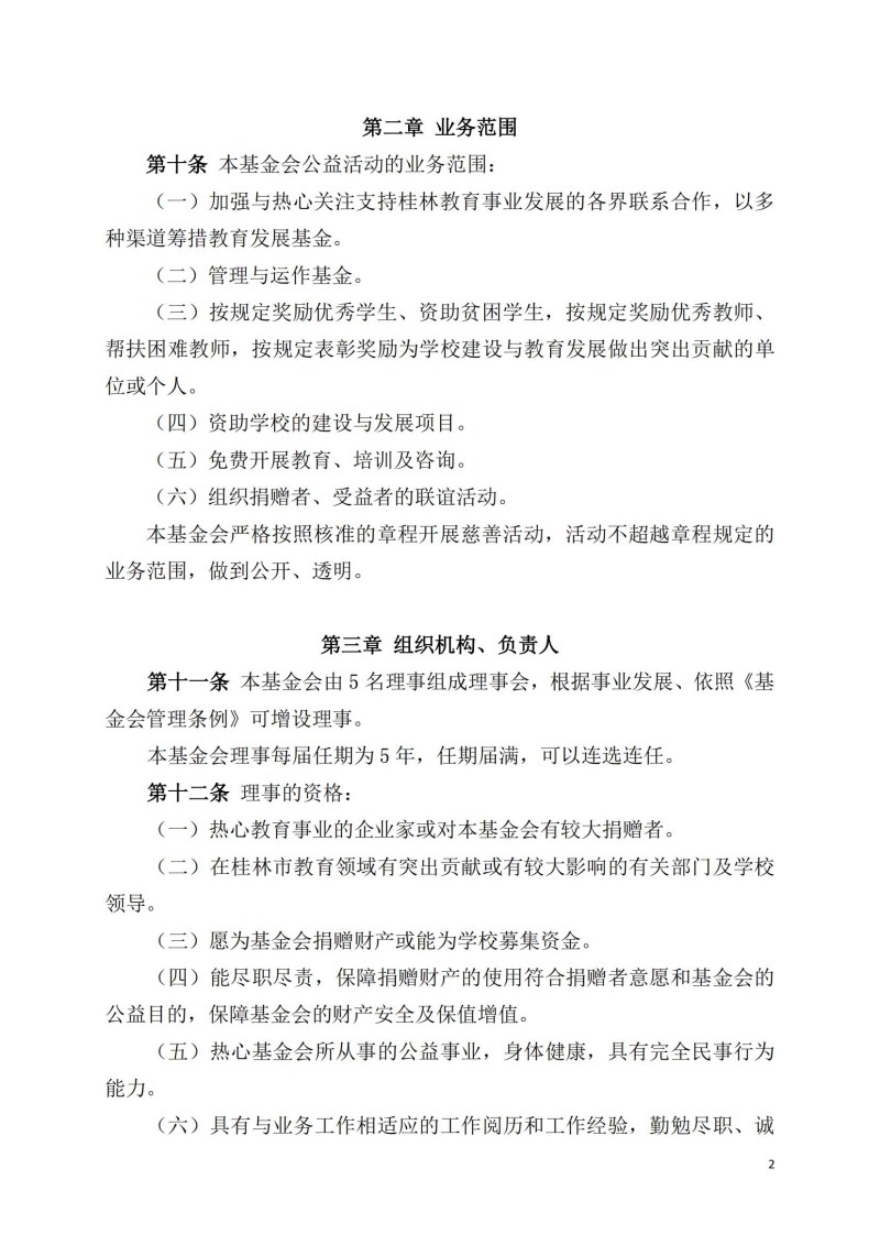
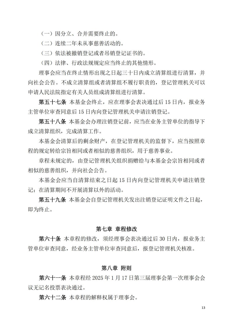
桂林市教育发展基金会章程
20
桂林市教育发展基金会
桂林市教育发展基金会
2025-04-28
245408
桂林市教育发展基金会
当前位置:
首页
>
便民服务
>
桂林市教育发展基金会
桂林市教育发展基金会章程
2025-04-28 10:00 来源:桂林市教育发展基金会 作者:桂林市教育发展基金会
我要收藏
公共资源调用站点
文章分享
分享
微信
头条
微博
空间
qq
【字体:
大
中
小
】
打印
文件下载:
关联文件: