微信
|
简体版
|
繁体版
支持IPv6
无障碍
首页
政务公开
重点领域
教育动态
便民服务
网民互动
网上办事
26883393
桂林市国龙外国语学校办学章程
20
桂林市教育局
桂林市教育局
2024-04-24
245418
民办学校
当前位置:
首页
>
便民服务
>
民办学校
桂林市国龙外国语学校办学章程
2024-04-24 10:14 来源:桂林市教育局 作者:桂林市教育局
我要收藏
公共资源调用站点
文章分享
分享
微信
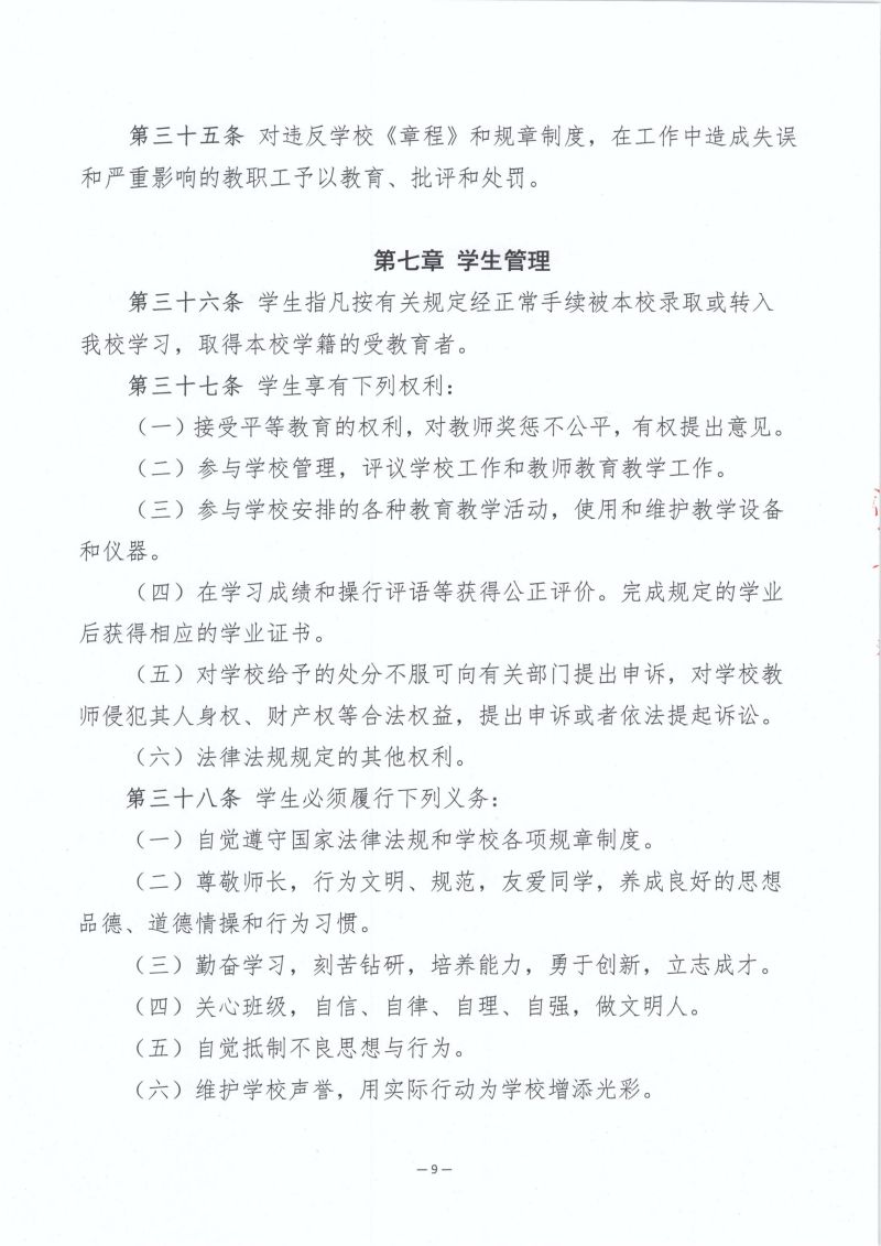
头条
微博
空间
qq
【字体:
大
中
小
】
打印
文件下载:
关联文件: