联合体动态
|
服务清单
|
需求清单
|
政策资讯
|
关于我们
桂林文旅产教联合体服务平台
首页
联合体动态
新闻资讯
通知公告
服务清单
合作高校
合作中职
需求清单
合作企业
其他
政策资讯
关于我们
您的位置:
首页
>>
桂林文旅产教联合体实体化运营平台
>>
政策资讯
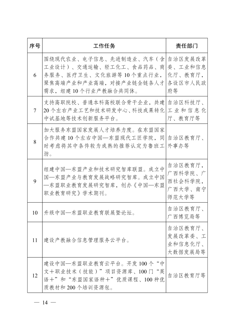
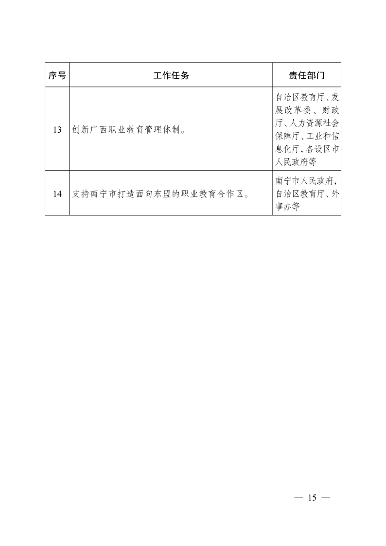
教育部 广西壮族自治区人民政府关于印发
推动产教集聚融合打造面向东盟的职业教育
开放合作创新高地实施方案的通知
2023-04-20 17:00:00 来源: 教育部 广西壮族自治区人民政府