微信
|
简体版
|
繁体版
支持IPv6
无障碍
首页
政务公开
重点领域
教育动态
便民服务
网民互动
网上办事
26969615
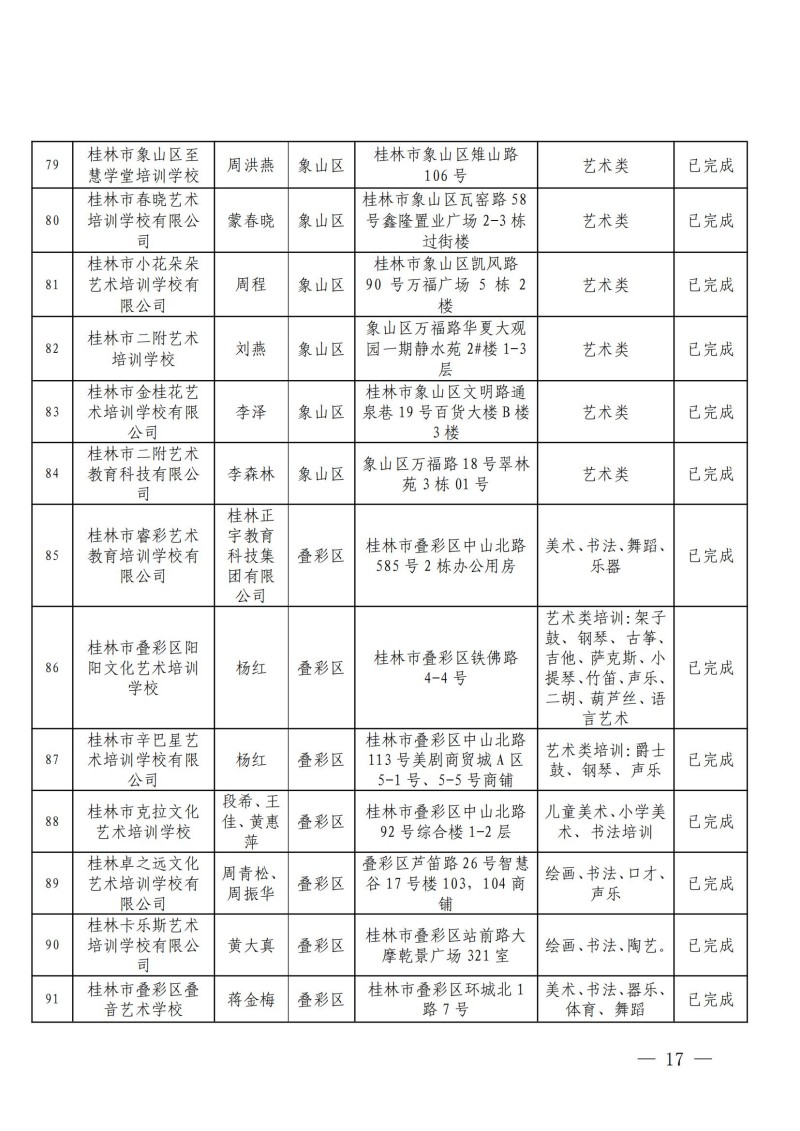
桂林市“双减”工作领导小组办公室关于公布桂林市校外培训机构黑白名单的通知
20
桂林市“双减”工作领导小组办公室
桂林市“双减”工作领导小组办公室
2025-07-04
245420
“双减”工作专题
当前位置:
首页
>
专题栏目
>
“双减”工作专题
桂林市“双减”工作领导小组办公室关于公布桂林市校外培训机构黑白名单的通知
2025-07-04 10:00 来源:桂林市“双减”工作领导小组办公室 作者:桂林市“双减”工作领导小组办公室
我要收藏
公共资源调用站点
文章分享
分享
微信
头条
微博
空间
qq
【字体:
大
中
小
】
打印
文件下载:
关联文件: