微信
|
简体版
|
繁体版
支持IPv6
无障碍
首页
政务公开
重点领域
教育动态
便民服务
网民互动
网上办事
26970840
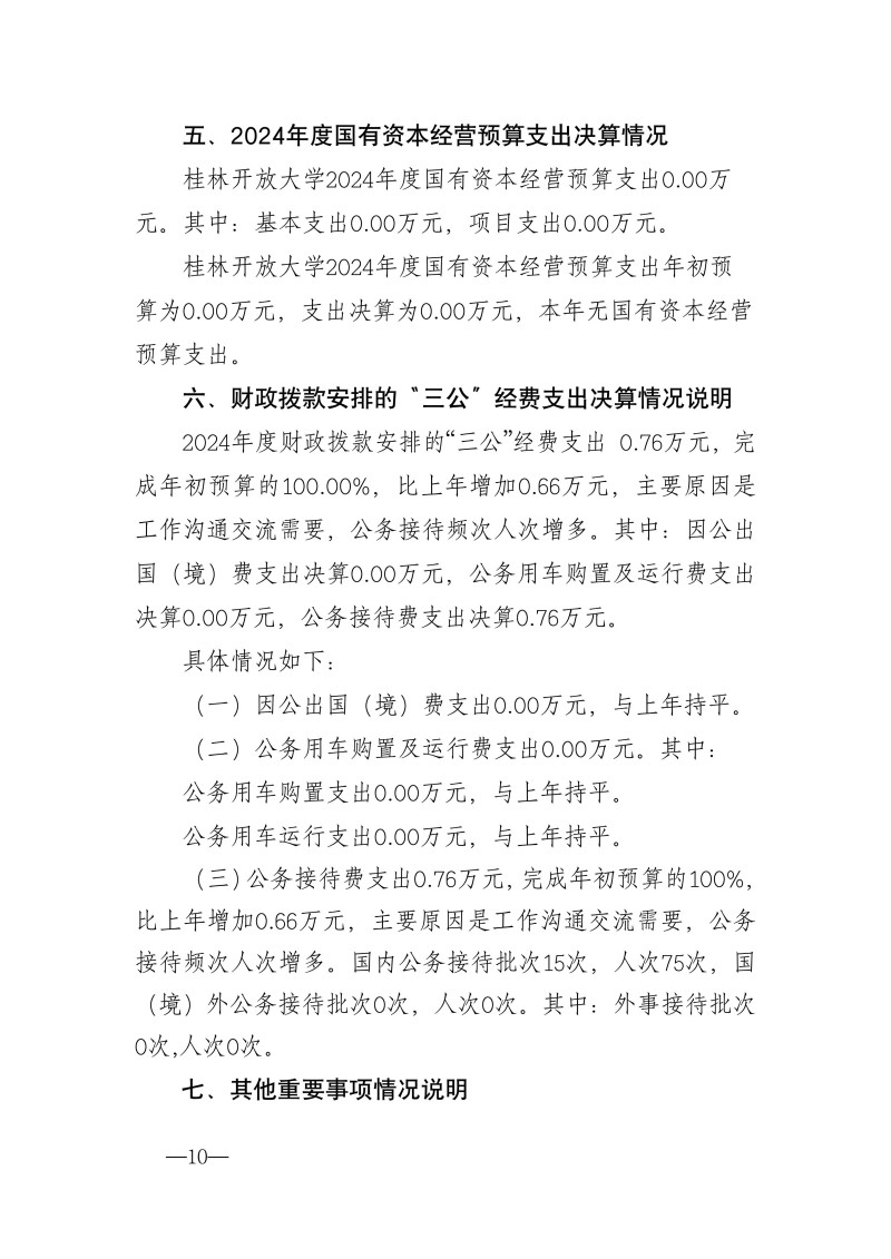
桂林开放大学2024年度部门决算
20
桂林市教育局
桂林市教育局
2025-10-16
245409
财政信息
当前位置:
首页
>
政务公开
>
法定主动公开内容
>
财政信息
桂林开放大学2024年度部门决算
2025-10-16 11:16 来源:桂林市教育局 作者:桂林市教育局
我要收藏
公共资源调用站点
文章分享
分享
微信
头条
微博
空间
qq
【字体:
大
中
小
】
打印
文件下载:
079020桂林开放大学2024年度部门决算公开报表 .xlsx
关联文件: