微信
|
简体版
|
繁体版
支持IPv6
无障碍
首页
政务公开
重点领域
教育动态
便民服务
网民互动
网上办事
26787868
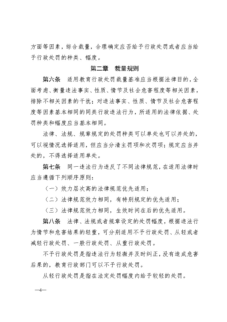
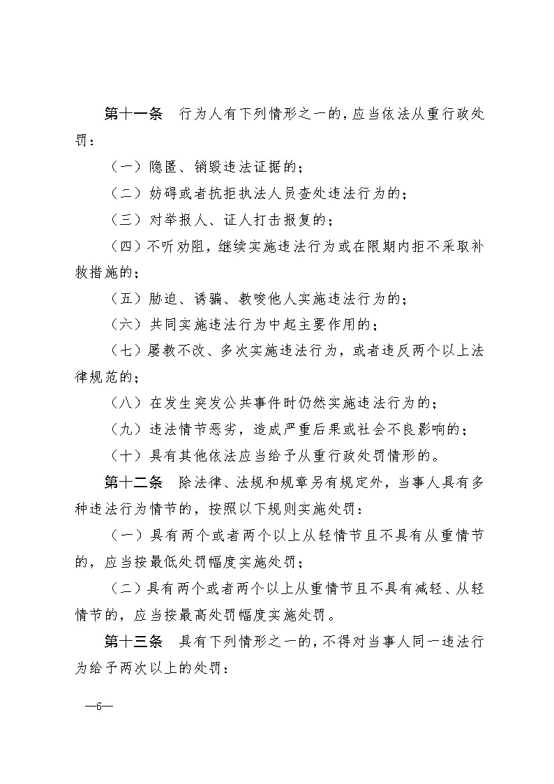
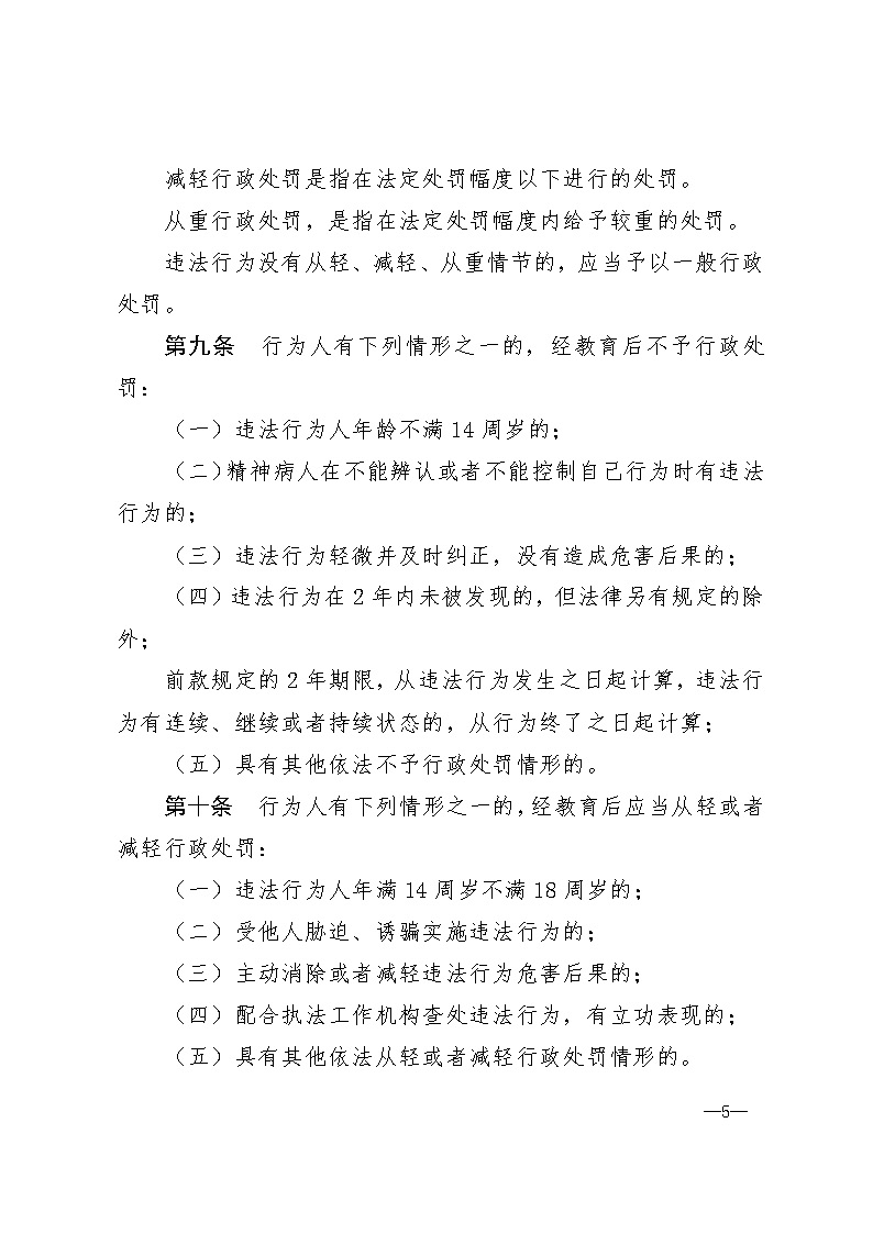
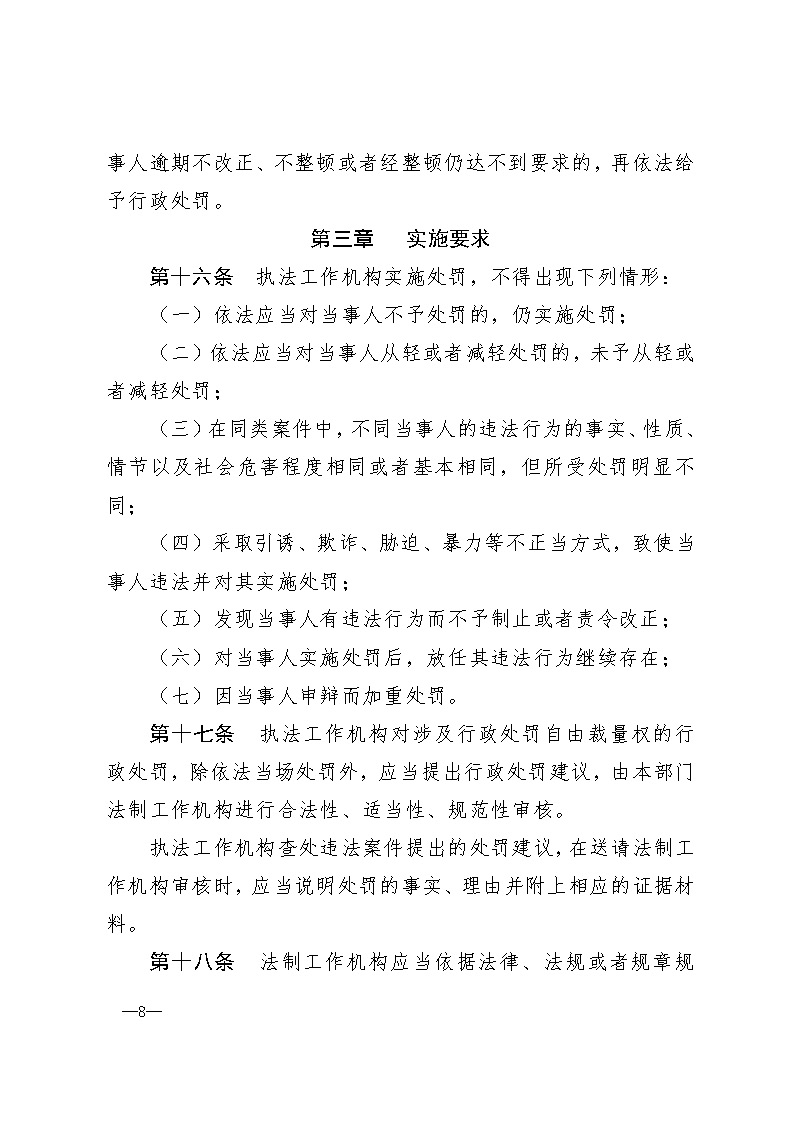
市教政规2017-5号:行政裁量权基准
20
桂林市教育局
桂林市教育局
2021-08-31
245457
规范性文件
当前位置:
首页
>
政务公开
>
法定主动公开内容
>
规范性文件
市教政规2017-5号:行政裁量权基准
2021-08-31 11:32 来源:桂林市教育局 作者:桂林市教育局
我要收藏
公共资源调用站点
文章分享
分享
微信
头条
微博
空间
qq
【字体:
大
中
小
】
打印
文件下载:
关联文件: