微信
|
简体版
|
繁体版
支持IPv6
无障碍
首页
政务公开
重点领域
教育动态
便民服务
网民互动
网上办事
26900392
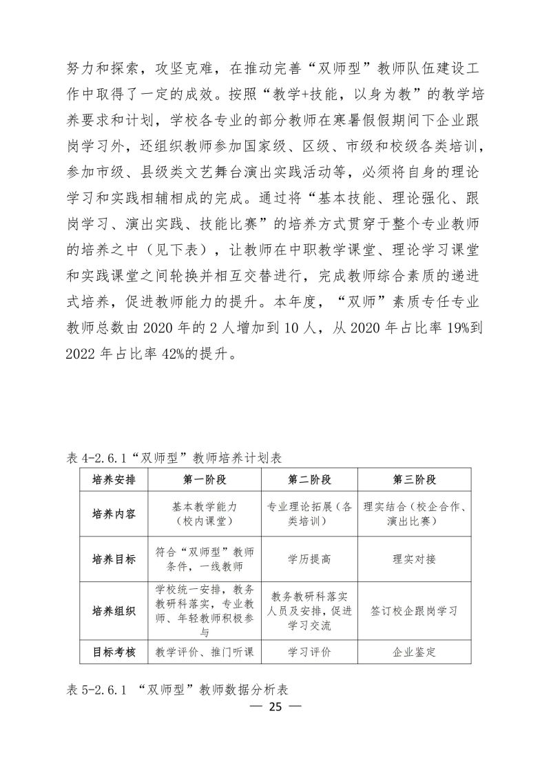
桂林市艺术学校中等职业教育质量年度报告
20
桂林市艺术学校
桂林市艺术学校
2024-04-24
245487
教育发展
当前位置:
首页
>
政务公开
>
法定主动公开内容
>
教育领域信息公开
>
教育发展
桂林市艺术学校中等职业教育质量年度报告
2024-04-24 15:58 来源:桂林市艺术学校 作者:桂林市艺术学校
我要收藏
公共资源调用站点
文章分享
分享
微信
头条
微博
空间
qq
【字体:
大
中
小
】
打印
文件下载:
关联文件: